6月21日,工业和信息化部、水利部、国家发展改革委、财政部、住房城乡建设部 市场监管总局联合发布《关于印发工业水效提升行动计划的通知》(以下简称为《通知》),《通知》中指出到2025年,全国万元工业增加值用水量较2020年下降16%。重点用水行业水效进一步提升,钢铁行业吨钢取水量造纸行业主要产品单位取水量下降10%,石化化工行业主要产品单位取水量下降5%,纺织、食品、有色金属行业主要产品单位取水量下降15%。工业废水循环利用水平进一步提高,力争全国规模以上工业用水重复利用率达到94%左右。工业节水政策机制更加健全,企业节水意识普遍增强,节水型生产方式基本建立,初步形成工业用水与发展规模、产业结构和空间布局等协调发展的现代化格局。

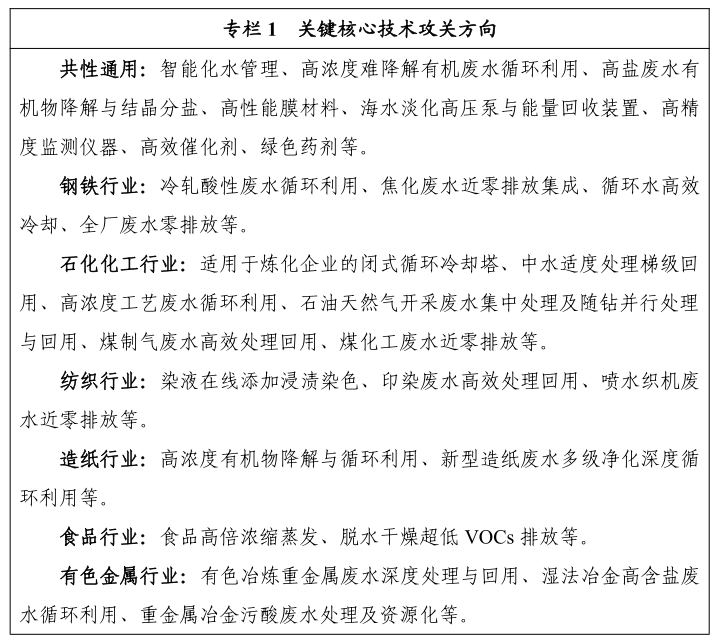
《通知》指出将加强关键核心技术攻关和转化。落实国家中长期科学和技术发展规划(2021-2035)、“十四五”产业科技创新发展规划,支持行业协会、科研院所、高校等开展工业节水基础研究和应用技术创新性研究。围绕行业节水技术难点和装备短板加强协同攻关,着力突破高浓度有机废水和高盐废水处理与循环利用、高性能膜材料、高效催化剂、绿色药剂、智能监测与优化控制等节水关键共性技术。强化企业创新主体地位,用好“揭榜挂帅”“赛马机制”等方式,鼓励龙头企业、单项冠军企业、专精特新“小巨人”企业等承担攻关项目。完善节水技术产业化协同创新机制,探索建立产业化创新战略联盟,支持企业、园区、高校、科研机构和地方等创建节水技术创新项目孵化器、创新创业基地,推动新技术装备快速大规模应用和迭代升级。做好行业节水关键核心及基础共性技术知识产权战略储备,加强布局和风险预警,强化知识产权保护和运用。

《通知》指出将遴选推广节水技术装备 。选择应用范围广、节水潜力大的冷却塔、空冷器、水处理膜等工业节水装备,制定工业节水装备行业规范条件,提升节水高端装备供给能力。发布国家鼓励的工业节水工艺、技术和装备目录,分行业制定节水技术推广方案和供需对接指南。鼓励地方、行业协会以及重点企业开展技术交流、业务培训和供需对接等活动,大力推广应用高效冷却和洗涤、废水循环利用、高耗水工艺替代等节水工艺技术装备。到 2025 年,推广应用 200 项先进适用的工业节水技术装备。
《通知》指出将推动节水降碳协同改造。聚焦重点用水行业,支持企业优先开展厌氧氨氧化脱氮、新能源耦合海水淡化等节水降碳技术改造。鼓励有条件的中央企业及园区在现有用水管理系统的基础上,实施数字化降碳改造,协同实施用水数据与碳排放数据收集、分析和管理。探索建立上下游企业节水降碳合作新模式,推动上游企业将有机物浓度高、可生化性好、无有毒有害物质的废水作为下游污水处理厂碳源补充,减少外购碳源,实现节水降碳协同增效。
《通知》指出将扩大工业利用海水、矿井水、雨水规模。鼓励沿海钢铁、石化化工等企业、园区加大海水直接利用以及余能低温多效、反渗透、太阳能光热等海水淡化技术应用力度,配套自建或第三方投建海水冷却、海水淡化设施,扩大海水利用规模。对于沿海缺水地区具备条件但未充分利用海水淡化水的高用水项目和工业园区,依法严控新增取水许可。鼓励有条件的矿区及周边工业企业、园区加强技术改造,建设一批矿井水分级处理、分质利用工程,提高矿井水利用规模。鼓励企业、园区建立完善雨水集蓄利用、雨污分流等设施,加强管网建设,有效利用雨水资源,减少新水取用量。到2025年,工业新增利用海水、矿井水、雨水量5亿立方米。
文章来源:节选自E20水网固废网微信公众号